当前位置: 首页 > 最新动态 > 125个!第十九届广东种博会重点推介品种名单出炉
125个!第十九届广东种博会重点推介品种名单出炉
初冬时节凉意阵阵,柯木塱却是一派生机勃勃。来自全国各地最新育成的数千个蔬菜品种,正享受着冬日暖阳,拿出最好的状态迎接众人目光。它们是中国种业的新生力量,闪烁着一代代科学家们智慧的光芒。
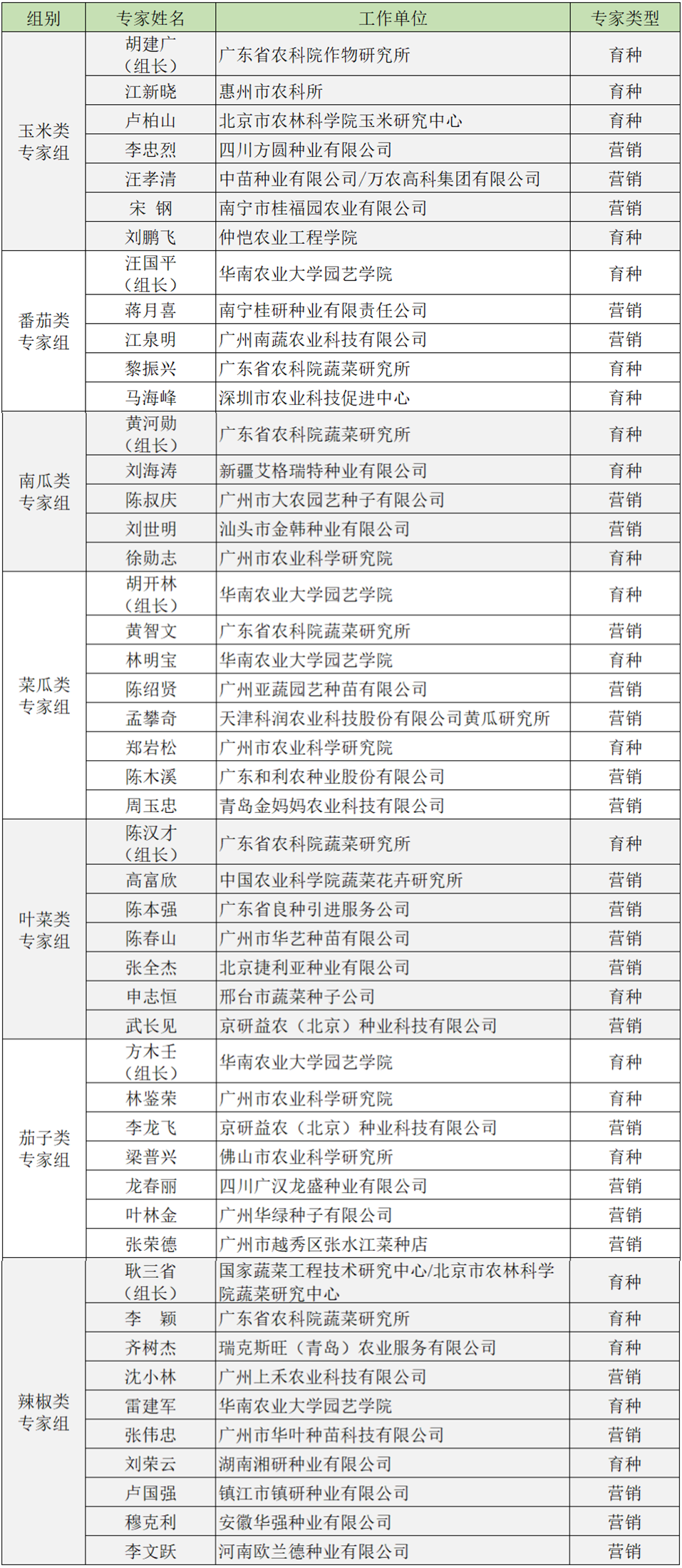
12月8日,第十九届广东种业博览会重点推介品种评选活动拉开帷幕。49位育种、营销等领域专家汇聚柯木塱,组成评审团,按作物类型分为玉米、番茄、南瓜、菜瓜、叶菜、茄子、辣椒类7大组,对参选品种进行评选。


经过细致地品鉴和筛选,最终125个优质品种荣登榜单。其中玉米类7个、番茄类18个、南瓜类8个、菜瓜类6个、叶菜类24个、茄子类12个、辣椒类46个,广东特色品种4个,成为第十九届广东种业博览会重点推介品种。(文后附重点推介品种详细名录)
地展是广东种博会的核心。每年,新优品种的评选作为头牌菜拉开广东种博会序幕,通过天南地北的行业专家把脉,一批大会重点推介品种出炉,引领行业风向,为千千万万经销商、农民提供了重要的选种参考依据。今年,广东种博会的田间品种评选透露出哪些信息?一起看看~
玉米
好品种需挖掘其商品性
“这个味道够甜”“这个水果玉米的香味很浓”“这个品种不错,可惜白粒问题没解决”“这个高矮不一”……早上8点多,柯木塱的阳光刚刚热辣起来,专家们就已经投身到玉米地中,开始紧张的评选了。

今年参与田间评选的玉米一共有246个品种,其中甜玉米163个,糯玉米83个。北京市农林科学院玉米研究中心研究员卢柏山指出,专家组在评审玉米品种时主要从以下几个方面来考虑,从外观上来说,果穗大小整齐一致,籽粒排列整齐,光泽度好,且封顶性好,不能秃尖;从经济效益上来说,要高产、优质、抗性好、商品性好,且适应市场需求。在严格的评判标准之下,最终有5个甜玉米品种,2个糯玉米品种脱颖而出,成为专家推介品种。
“从总体管理上来看,这次展示水平比较高,鲜食玉米的整齐度、粗壮程度、果实一致性方面都很不错。美中不足的是,部分玉米熟期稍微偏迟,其实再给一点时间的话,这些品种还可以展现得更完美。”玉米类专家组组长、广东省农科院作物所副所长胡建广说。他表示,专家组现在做的工作,是要选出能够在未来的鲜食玉米市场上占领高地的品种,品种要优质,也要具有商品性,才能在提高行业竞争力方面贡献力量。
四川方圆种业科技有限公司总经理李忠烈赞同胡建广的观点,他指出,鲜食玉米市场发展形势一片大好,以广东为例,今年甜玉米种植面积比去年增加30%左右,市场需求也比较旺盛,相信未来的鲜食玉米品种会更加优质化与精细化。


番茄
优质是首要方向
草莓番茄受欢迎
“番茄味一定要浓郁,这个口感不错,果形漂亮,硬度也可以,还要看产量,可以先做备选”;“这个还没熟,不过即使转色了也不会很亮,排除掉”;“这个花序好,果串紧凑,适合番茄串收的趋势”;“这个穗位低,果形也大,可能比较高产”……番茄类评审组的专家们也在兴致勃勃地对地里的番茄进行"选美"。今年参评番茄品种总数达到593个,其中大番茄457个,小番茄136个。


“今年管理水平很高,病虫害防控及长势管理都很到位,但由于天气原因,果实普遍未成熟,增加了评选难度。”番茄类专家组组长、华南农业大学教授汪国平表示。
据汪国平介绍南北方对番茄的不同需求:“北方市场喜欢粉果、大果,北方大棚番茄品种倾向于耐热、耐冷和多抗病毒。南方则偏爱红果大番茄和18克左右的樱桃番茄。”他表示,近年来粉果番茄在南方市场越来越大,未来南方倾向于耐露地种植、叶子覆盖量大、能让果实免受阳光直射的品种,但南北品种的首要育种方向都是优质,其次才是抗病和高产。
有些品种产量低,但口感好,市场需求越来越大,近年来新出现的草莓番茄就属于口感番茄。广东农业科学院蔬菜研究所研究员黎振兴表示,本次参选品种里也出现了不少口感番茄,一些品种糖度可达9度,是市面上普通品种的2倍左右。
“对于种植户来说,除了优质,还要果实均匀、一致性好。同时,穗位低且高产,便于采收。此外,还需果形好,卖相好。”南宁桂研种业有限责任公司总经理蒋月喜介绍。

南瓜
品质高
才更受市场青睐
参与今年示范展示的南瓜品种一共有268个,蜜本南瓜、贝贝南瓜、香芋南瓜等令人耳熟能详的品种也在其中。走进田间评选现场,可以看到南瓜棚采用防虫网覆盖栽培,是物理防治的一种措施,目的在于减少虫源,防止病毒病发生,更好地展现品种。

“这个株型好”“这个果型好”,评审专家组认真严谨,从株型、果型、叶片等多个方面对现场的南瓜品种进行打分。南瓜类专家组组长、广东省农科院蔬菜研究所研究员黄河勋一边在田间认真筛选优秀南瓜品种,一边向记者介绍了南瓜品种的详细情况。他指出,目前中国市场上的南瓜品类主要可以划分为三大类,中国南瓜,印度南瓜,美洲南瓜(即西葫芦)。而中国近几年的南瓜市场发展迅速,种植面积稳步增加,价格比去年也有所升高。“育种是最基本的。目前南瓜的加工已经跟上来了,当务之急是要紧抓育种,不断创新。”黄河勋说。
新疆艾格瑞特种业有限公司总经理刘海涛、广州市大农园艺种子有限公司总经理陈叔庆与黄河勋看法一致。他们认为未来的育种方向,不仅是以市场为导向,而且要向这三个方面努力:一是努力保证品质,响应国家粮食安全号召,在符合人体均衡膳食需要的情况下,将南瓜培育成营养价值高、矿物质含量丰富的优质蔬菜品类;二是做到药食同源,南瓜营养成分丰富,食用、药用价值高,为应对目前市场大力挖掘药食同源蔬菜原料的需求,南瓜育种应当往这个方向走;三是助推开荒拓土,南瓜耐盐碱,甚至可以用不是耕地的土地进行种植,这样不仅可以减缓耕地的压力,而且有利于解决国家粮食安全问题。

菜瓜
总体长势优于去年
品种创新是关键
“管理水平不一致,品种表现差距就会很大。对菜瓜来说,20多度是比较适宜的温度,像今年这样低于15度的天气,条件就比较恶劣。但令人欣慰的是,今年种博会现场的菜瓜表现总体还可以,基本每一株都坐果了,长势也很不错,这说明管理水平很到位。”广东省农科院蔬菜研究所副研究员黄智文在进行菜瓜评选时评价道。
菜瓜类的评选内容包括冬瓜、节瓜、苦瓜、黄瓜等,共有335个品种,这些品类商品性较强,属于市场占比较高的品种。冬瓜市场很大,耐久性也很强,储存时长可达几个月甚至半年,就目前长势来看相较于市场优质品种还有一定可提升空间;黄瓜作为一种大众型蔬菜,总体长势比去年好,类型多,能满足大多数消费者的需求;还有不同种类的苦瓜、节瓜,琳琅满目,根植于肥沃的土壤之中,等待着评选专家的光临。


在谈到菜瓜评选标准时,菜瓜类专家组组长、华南农业大学园艺学院蔬菜系教授胡开林说:“菜瓜类的评选指标主要看这几个方面:产量、品质、抗性。特别是产量,现在我们正往机器替代人工的方向走,既要避免劳动力过剩,还要在节约人力的情况下追求产量,这是一个不小的挑战。我认为,要解决这个问题,品种创新是重中之重。”
目前,菜瓜类细分市场比较多,这与消费者的需求和习惯有一定的关系。广州亚蔬园艺种苗有限公司总经理陈绍贤认为:“品种是否受欢迎,由价格决定,有市场才有销量,才会得到种植户的信赖。”


叶菜
柳叶形菜苔受欢迎
“这个菜苔的株形紧凑,柳叶形,口感也好,而且在地里看到它的分支特别多,产量不错。” 叶菜类专家组组长、广东省农业科学院蔬菜研究所研究员陈汉才表示,今年参选菜苔品种较多,普遍优质,符合市场食味要求。未来叶菜的趋势是好种,好看,好吃,产量也要高,育种方向是综合的。


评选时,商品性好的更受专家青睐,此外还要考虑田间整齐度、分支是否够多和高产的问题。老广喜爱的菜心,椭圆叶形的品种受市场欢迎,此外还要看整齐度和叶色是否油绿。
好的菠菜品种,有的株形直立,叶片厚实发亮、呈梨形,根红粗壮;有的抗病,产量高;还有的看起来“不怎么样”,产量也低,但其实是品质型,好吃,市价高。“市场需求是多样性的。”广州种子商会会长、广州市华艺种苗行有限公司总经理陈春山表示。
在花菜评选中,株形直立,球形大的品种较好,松花以及俗称“小米粒”的半松花品种越来越多。今年还出现一些优质高产的西兰苔品种,但由于采收期长,要不断收割,比较耗人工。
“叶菜类整体表现一年比一年好,但今年优质甘蓝少一点,主要和天气及肥水管理有关。建议供种单位详细注明品种特性及栽培管理措施,以便能够将蔬菜‘最好的一面’展现出来。”中国农业科学院蔬菜花卉研究所研究员高富欣建议。

茄子
市场需求的
就是最好的
“今年平均气温比去年低了1.7度,9月雨水也比较多。茄子长得都挺好,就是结果量受到一定影响。” 茄子类专家组组长、华南农业大学园艺学院教授方木壬穿梭于田间,不厌其烦地蹲下查看茄子长势,对367个茄子品种进行评价。
“我们一般先看坐果整齐度,然后看茄子是否均匀,上下均匀的茄子商品性更强一些。” 四川广汉龙盛种业有限公司总经理龙春丽介绍说,”同时我们还要用手捏一捏茄子,判断它的硬度,太软的茄子不能满足长距离运输的需求。”
面对琳琅满目、颜色和形状各异的茄子品种,广州市越秀区张水江菜种店总经理张荣德表示,各地区对茄子形态的审美不一样,导致了需求品种的不同。”在北方以深色的黑茄为主,而广东地区更喜欢颜色浅的紫茄。北方市场上圆茄较多,而南方更喜欢长直、均匀的茄子。”
方木壬表示:”判断一个品种的好坏,最终还是要市场检验。同样的类型中,市场需求的就是最好的。”


辣椒
国内育种水平有很大进步
“辣辣辣!这个辣椒好辣!”辣椒类专家组组长、北京市农林科学院蔬菜研究中心研究员耿三省咬开一根羊角椒说。专家们现场摘下辣椒品尝,感受其口感和辣度。
今年,有1509个品种的辣椒参加评选,是所有参选作物中最多的。专家组把朝天椒、线椒、条椒等分为一组,大果型的如薄皮椒、泡椒、牛角椒等分为另一个组,兵分两路进行评选。今年气温稍低,美人椒的品种优势没有完全展现,给评选增加了一定难度。

“辣椒的评选,第一看坐果率,第二看整齐度。而对于辣度来说,朝天椒是高辣度,大果型品种中辣或者微辣就可以。” 耿三省表示。“虽然今年天气比较冷,但是通过精心的管理,我们还是能从中层果、下层果看出品种的差别,包括商品性、抗病性等。一些淡绿色的品种,在低温下花青素含量受到影响,会导致转红时颜色不均匀,所以本次这些品种都不在评选范围内。”
“以前朝天椒的品种大多是韩国、泰国品种,从今年的评选来看,朝天椒的国内育种水平有很大进步。” 湖南湘研种业有限公司总经理刘荣云指出,朝天椒主要从辣度、硬度等方面进行评选。
“广东地区辣椒种植面积也比较大,线椒、牛角椒、螺丝椒有增长的趋势,主要迎合南菜北运的需求。”广东省农科院蔬菜研究所研究员李颖表示,“螺丝椒有一股特别的香气,近年来受到市场欢迎,但是抗病性稍差,未来还要在育种上下功夫。”


评选专家名单
大会重点推介品种名单
未审定或未登记的品种均是试验品种