当前位置: 首页 > 最新动态 > 宋维波当选为理事长!种贸协第七届会员代表大会举行
宋维波当选为理事长!种贸协第七届会员代表大会举行
参与主办国内外各领域重要活动30余场
与20多个各类国际国内组织保持友好合作交流
邀请国外专家50余人次,组织出访100余人次
过去这一年,种贸协工作不一般
发布《种子进出口企业诚信自律倡议书》
成立种贸协海南自贸港工作小组
选举第七届理事代表
种贸协开启新征程
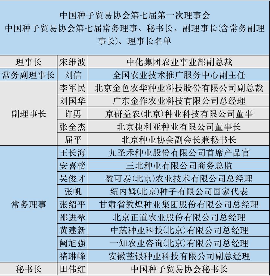
11月30日,中国种子贸易协会(以下简称“种贸协”)第七届会员代表大会在北京举行。会议听取种贸协第六届工作报告和协会未来规划,审议听取种贸协财务报告,审议并表决《中国种子贸易协会章程》(2020修订版),投票选举种贸协第七届理事代表,发布《种子进出口企业诚信自律倡议书》,审议成立种贸协海南自贸港工作小组。种贸协第七届第一次理事会举行,中化集团农业事业部副总裁宋维波当选为理事长,全国农业技术推广服务中心副主任刘信当选为常务副理事长,田伟红当选为秘书长,此外还选举了副理事长、常务理事。大会由田伟红主持。
1988年,种贸协自成立,2019年种贸协会员单位达170家。30多年来,种贸协以服务会员为宗旨,发挥联系政府和企业的桥梁和纽带作用,积极开展内外交流与合作,积极推动我国种业“引进来”和“走出去”。

农业农村部种业管理司二级巡视员谢焱
“种子贸易协会是全国层面的两大协会之一,多年来,在服务行业上发挥了积极作用,积极参与种业管理司组织的重大调研,发挥行业自律作用推动和谐种业建设,多方位推动国际合作,成了国际合作交流的重要平台。”农业农村部种业管理司二级巡视员谢焱说。

中化集团农业事业部副总裁、种贸协理事长宋维波汇报工作

全国农业技术推广服务中心副主任、常务副理事长刘信
“当前,我国种业已经迈入新时代。在对外开放的背景下,支持企业做大做强、引导企业自律发展对协会提出了新要求。协会在新一届理事会的领导带领下,必将不忘初心,砥砺前行,把握好新时代给协会发展带来的新机遇、新任务和新要求。”刘信说。

中国种子贸易协会秘书长田伟红主持会议

理事长宋维波(中)常务副理事长刘信(右)秘书长田伟红(左)

副理事长证书授予仪式

常务理事证书授予仪式
工作成效显著
多领域、多层次、全方位
宋维波介绍,在会员服务方面,种贸协做了大量工作,组织开展有针对性的特色展会和活动,举办2019中国国际种子展会、组织开展现代农业赴外考察活动、联合主办邢台国际十字花科蔬菜产业大会等,逐步提升种贸协品牌影响力。在疫情期间,种贸协多次帮助企业解决种子因疫情影响报关报检和物流运输方面的困难,及时发布《中国种子贸易协会关于种子行业积极防控疫情的倡议书》。
此外,种贸协还发挥协会各专业小组优势,提供有针对性的服务。贸易小组发布进出口诚信自律倡议书,围绕海关二次查验问题、种业引进来和走出去,海南自贸港试点先行等问题展开讨论;知识产权保护小组参与修订《植物新品种维权手册》,制定中国植物新品种保护工具包;甜菜作物小组、青花菜作物分别完成《我国甜菜种业调研报告》和《我国西兰花种业调研报告》。
在对外交流上,种贸协积极参与种业国际事务,提高中国种业的话语权,与亚太种子协会、国际种子联盟等开展交流与合作,推动种子贸易与流通。
宋维波介绍,种贸协广泛开展种业调研,收集国内外行业相关信息,种子进出口及国际种业动态监测,形成种子进出口年度报告等,为政府决策提供智库支持。

种贸协贸易工作小组主席刘国华工作汇报

种贸协知识产权小组主席许勇工作汇报

种贸协西兰花作物工作小组主席李占省工作汇报

种贸协甜菜作物工作小组主席兴旺工作汇报
三方面发力
实现推动中国种业发展愿景
种贸协有远大的愿景:助力中国种业国际化发展,为中国种业提供新动力,为世界种业提供新机遇,满足人民对营养和健康的需求,获得国内外合作伙伴认可,助力粮食安全和农业可持续发展。
宋维波表示,种贸协要对标国际种业强国协会,成为中国种业贸易与对外合作交流平台、国内外行业信息的交流平台、企业与政府部门沟通的桥梁、政府部门的好帮手、值得信赖的行业领导者。
有愿景有目标有方向,种贸协将一步一个脚印将愿景变为现实,将在强化行业领导力、扩展平台国际合作空间、会员服务转型三方面发力。种贸协发挥行业领导力,建设诚信体系,改善种业经验环境,倡导技术标准,执行国家政策。种贸协在种子健康、种植管理、生产加工、农产品流通等方面扩展平台国际合作空间。此外,在会员服务方面,种贸协将不断丰富服务内容,让会员单位受惠。
在本次大会上,种贸协已经在行动,发布《种子进出口企业诚信自律倡议书》,成立海南自贸港工作小组。
中国种子贸易协会秘书长田伟红介绍,为推动我国种业高质量走出去、高水平引进来,切实提高我国种业竞争力,中国种子贸易协会联合中国种子协会共同制定《种子进出口企业诚信自律倡议书》。倡议书提出,企业要做法治种业的建设者、知识产权的守护者、中国品牌的缔造者、可持续发展的坚持者、和谐种业的推动者、社会责任的担当者,共同打造诚信、健康、和谐、可持续法发展的种业发展环境。
随着自贸港相关优惠政策的落地实施,海南将为全球种业带来新的发展机遇。田伟红介绍,种贸协成立海南自贸港工作小组,一方面为会员及时提供海南自由贸易港在种业及农业的政策信息,为企业提供支持与帮助;另一方面助力海南打造成种业开放高地,推进全球动植物种质资源引进中转基地建设,为海南自贸港在种业贸易便利化和投资便利化的政策集成创新方面提供政策建议与意见。
当天下午,种贸协邀请权威专家围绕疫情后农业对外合作形势与政策、我国植物新品种保护条例修订进展、农作物进出口贸易等议题作报告。